2026开年以来,白银市场迎来史诗级行情。
21世纪经济报道记者注意到,在不到一个月的时间里,伦敦现货白银与COMEX白银期货年内累计涨幅均已超过50%。若将时间拉长至2025年起算,两者当年累计涨幅更是双双突破110%,表现显著超越同期国际金价。
与此同时,白银价格的波动也日趋剧烈。1月27日,现货白银上演极致“过山车”行情,日内一度暴涨14%并创下历史新高,随后又快速回落转跌,亚市开盘后,现货白银再度涨超5%,剧烈震荡引发市场高度关注。
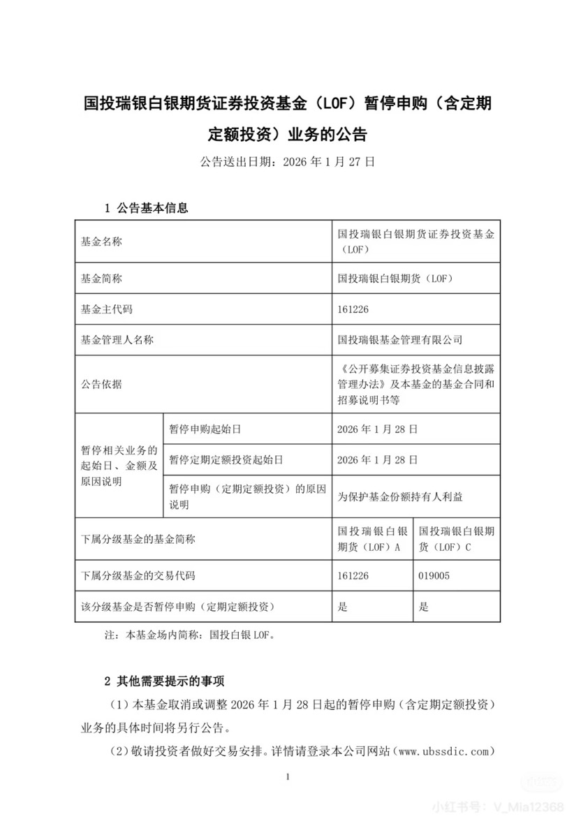
值得关注的是,伴随行情持续升温,相关金融产品也频频采取风控措施。1月27日,内地市场唯一主投白银的基金——国投瑞银白银期货(LOF)发布公告,宣布旗下A类与C类基金自1月28日起暂停申购及定投业务,理由是为保护基金份额持有人利益。这已是该基金自2025年12月下旬以来,因市场波动多次采取限购或停牌措施后的又一次动作。
记者观察到,当前,由白银领涨的这轮贵金属行情正深刻搅动全球市场:金银比跌破50,创下近14年新低;下游白银经销商则面临“原料难购、成品难销”的双重压力。
在白银“金融属性”与“工业属性”共振之下,推动贵金属市场进入高波动、高关注度的火热阶段。面对火热行情,专业机构提示投资者保持冷静,警惕阶段性回调风险。
价格狂飙创纪录,日内波动超15美元
白银价格的上涨势头自2025年起便一发不可收拾。数据显示,2025年以来,伦敦现货白银、COMEX 白银期货累计涨幅均超110%,进入快速上行通道。进入2026年,涨势进一步提速,开年至今两大核心指标涨幅均突破50%,领涨全球贵金属市场。
1月27日的行情更是将市场波动推向高峰。受美元持续走低、避险需求升温、工业需求支撑及强劲买盘等多重因素叠加影响,凌晨时段现货白银突破113美元/盎司关口后势如破竹,接连攻克114美元、115美元、116美元、117美元四大整数关口,日内最高触及117.70美元 / 盎司,创下历史新高,日内涨幅一度达到14%。
然而,凌晨2点30分后,获利了结盘集中涌出,白银价格从高位快速回落,不仅回吐全天涨幅,更一度转跌至101.89美元/盎司,单日振幅超过15美元,呈现典型的“过山车”走势。亚洲市场开盘后,现货白银再度反弹,截至当日12点30分左右报109.382美元/盎司,上涨5.3%。
事实上,白银这一轮上涨行情具备显著的长期背景。若将时间线拉长至10年,Wind数据显示,伦敦银价自2015年约16美元/盎司的低点起步,于2024年底进入加速上涨通道,近期已突破109美元/盎司,十年间累计涨幅接近7倍。
伴随银价大幅攀升,反映黄金与白银相对价格的金银比持续走低。截至1月27日,金银比进一步收敛至约46.5(金银比是判断白银相对黄金估值高低,以及市场情绪在避险与增长之间切换的重要参考工具。计算公式为:金银比=黄金价格/白银价格)。
东方金诚研究发展部高级副总监瞿瑞、白雪分析指出,短期来看,当前金银比低于50,超买信号明显,极端比值后可能出现均值回归,导致银价调整。不过,考虑到COMEX注册仓单与伦敦可交割库存处于历史低位,3月交割月临近可能引发“无银可交” 的挤仓风险,推动价格冲高。同时,光伏装机旺季即将到来,一季度通常为光伏行业备货高峰,银浆需求刚性增长,也将支撑银价上涨。
“未来银价走势将呈现短期强势震荡、中长期回归基本面的态势,仍具备进一步上涨空间,但需警惕阶段性回调风险。”两位分析师总结称。
多重因素驱动上涨,行情进入加速阶段
对于本轮银价的持续飙升且涨幅反超黄金的现象,市场机构普遍认为是多重因素共同影响的结果。
中金公司指出,2025年国际贸易局势打破全球宏观环境稳态,受益于不确定性环境中的确定性溢价,国际金价、银价双双上涨。与过去三年有所不同的是,今年贵金属价格强势突破由以欧美ETF为代表的周期性购买需求主导,市场表现为白银涨幅反超黄金。
东方金诚研究发展部高级副总监瞿瑞、白雪分析指出,近期银价呈现爆发式上涨态势,主要源于供需结构性失衡、工业需求爆发,以及金融属性强化这三大因素。
从供需基本面来看,在光伏、AI数据中心、新能源汽车需求的驱动下,白银供给已连续5年小于需求,同时矿产白银产量增长有限、全球白银库存处于历史低位,供需缺口持续扩大为价格提供有力支撑。
从金融层面来看,美联储延续降息周期,以及政治干扰对其政策独立性的担忧叠加,推动美元指数持续走弱,具有贵金属属性的白银吸引力显著提升,同时实际利率下行压低持有成本。
此外,白银被美国列入关键矿产清单,加之中国自2026年1月起实施出口管制,其战略资源属性强化进一步推升价格。考虑到白银市场规模仅为黄金的十分之一,同等资金流入下波动性被放大,进一步强化了其上涨动能。
对于 2026 年的白银行情,国元期货给出了相对乐观的预测。该机构认为,2026年处于美联储降息周期中,但黄金价格的美元支撑减弱。此外,避险需求、抗通胀需求以及市场对于美元信用的忧虑情绪依然在长周期驱动贵金属价格不断攀升。从基本面来看,2026年白银的工业需求将稳中有降,但实物投资需求有望扩大。2026年贵金属价格有望继续走强。
国投瑞银宣布停牌,部分银质产品出现缺货情况
剧烈的价格波动迅速传导至金融产品。2026年初,COMEX白银期货的周度波动幅度显著大于黄金。作为内地市场唯一主投白银的基金,国投瑞银白银期货(LOF)自2025年12月下旬起便宣布限购并频繁停牌。2026年1月27日,该基金再次发布公告宣布停牌。

公告指出,其旗下两只基金——国投瑞银白银期货(LOF)A(交易代码161226)与C类份额(交易代码019005),自1月28日起将暂停申购及定期定额投资业务。基金公司解释称,此举旨在保护基金份额持有人利益。这也是该基金自去年12月下旬启动限购并多次停牌后,又一次采取类似风控措施。
与此同时,近期,部分银行的银质纪念币、工艺品及首饰出现了缺货情况。
对此,东方金诚研究发展部高级副总监瞿瑞、白雪指出,部分银行银质产品出现暂时性缺货,主因近期需求爆发与供应结构错配的影响。
一方面,银价持续上涨引发了“买涨不买跌”的投资情绪,个人投资者咨询与购买意愿大幅提升,短期需求集中释放超出银行备货预期。另一方面,全球白银供应链存在结构性错配,根据伦敦银、COMEX及上金所的标准交割规格,精炼厂通常优先生产1000盎司或15公斤的大规格银条,而银行零售渠道以银币、小规格银条为主,转换生产规格需要约1-2周,导致零售市场供应短期不足。同时,全球白银可流通库存处于历史低位,进一步限制了银行补货能力,加剧暂时性缺货现象。
银饰商家承压闭店,投资需注意四大风险
白银价格的飙升正迅速传导至产业链下游,其中银饰商家成为受冲击最为直接的群体。
1月26日,#银价大涨有银饰店暂时闭店#词条冲上热搜。在社交媒体上,也有众多商家表示生意难以为继,部分商家已宣布暂时闭店。
经营困境主要集中于三方面:原材料采购困难,基础银板甚至需要加价抢购;产品定价陷入两难,银饰无法像黄金饰品一样实时调价,频繁调价易引发顾客抵触;成本全面上涨,银价上升同时带动工费、电镀费等附加费用同步攀升,进一步挤压利润空间。
面对火热的市场行情,专业机构亦提示投资者需保持冷静。东方金诚研究发展部高级副总监瞿瑞、白雪,白银投资需重点注意以下四个风险:
一是价格波动风险,白银波动率一般为金价的2-3倍,单日跌幅可超过7%,极端行情下甚至出现过9%的暴跌。
二是估值泡沫风险,近期金银比低于50,超买信号显著,极端比值后可能出现均值回归。
三是流动性与挤仓风险,当前伦敦市场可交割库存远不足未平仓合约对应索取权的数量,交割月临近时可能引发挤仓风险,加剧价格波动。
四是政策与地缘风险,美联储政策调整、主要经济体价格管控措施或资源国政策变化都可能导致银价剧烈波动,同时也需注意全球金融市场波动加剧时资金抽离大宗商品的风险。
(21世纪经济报道)
文章转载自 东方财富


