1月27日,易方达黄金主题LOF公告次日暂停A类人民币份额申购等业务。同时,国投瑞银白银期货LOF的A类份额二级市场价格大幅溢价,公司提示投资者关注溢价风险,盲目投资可能面临重大损失。为保护投资者利益,该基金将于2026年1月28日短暂停牌,若溢价未回落,或采取临时停牌等措施警示风险。
每经编辑|张锦河
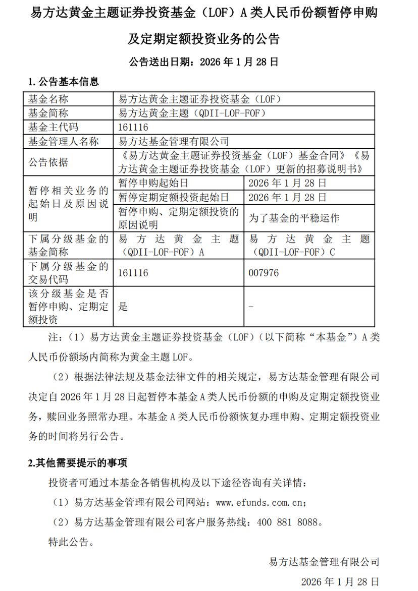
1月27日,易方达黄金主题LOF公告,1月28日起暂停A类人民币份额申购及定期定额投资业务。
此外,国投瑞银白银期货证券投资基金(LOF)A类基金份额发布二级市场交易价格溢价风险提示及停复牌公告。近期,国投瑞银基金管理有限公司旗下国投瑞银白银期货证券投资基金(LOF)A类基金份额二级市场交易价格明显高于基金份额净值,出现较大幅度溢价。特此提示投资者关注二级市场交易价格溢价风险,投资者如果盲目投资于高溢价率的基金份额,可能面临重大损失。
为保护投资者利益,本基金将于2026年1月28日开市起至当日10:30停牌,自2026年1月28日10:30复牌。若本基金2026年1月28日二级市场交易价格溢价幅度未有效回落,本基金有权通过向深圳证券交易所申请盘中临时停牌、延长停牌时间等措施,向市场警示风险,具体以届时公告为准。
每日经济新闻综合公开信息
免责声明:本文内容与数据仅供参考,不构成投资建议,使用前请核实。据此操作,风险自担。
文章转载自 每经网


